关于发布《医学人工智能治理综合评价指南 第1部分:总则》等两项团体标准的公告
各有关单位:
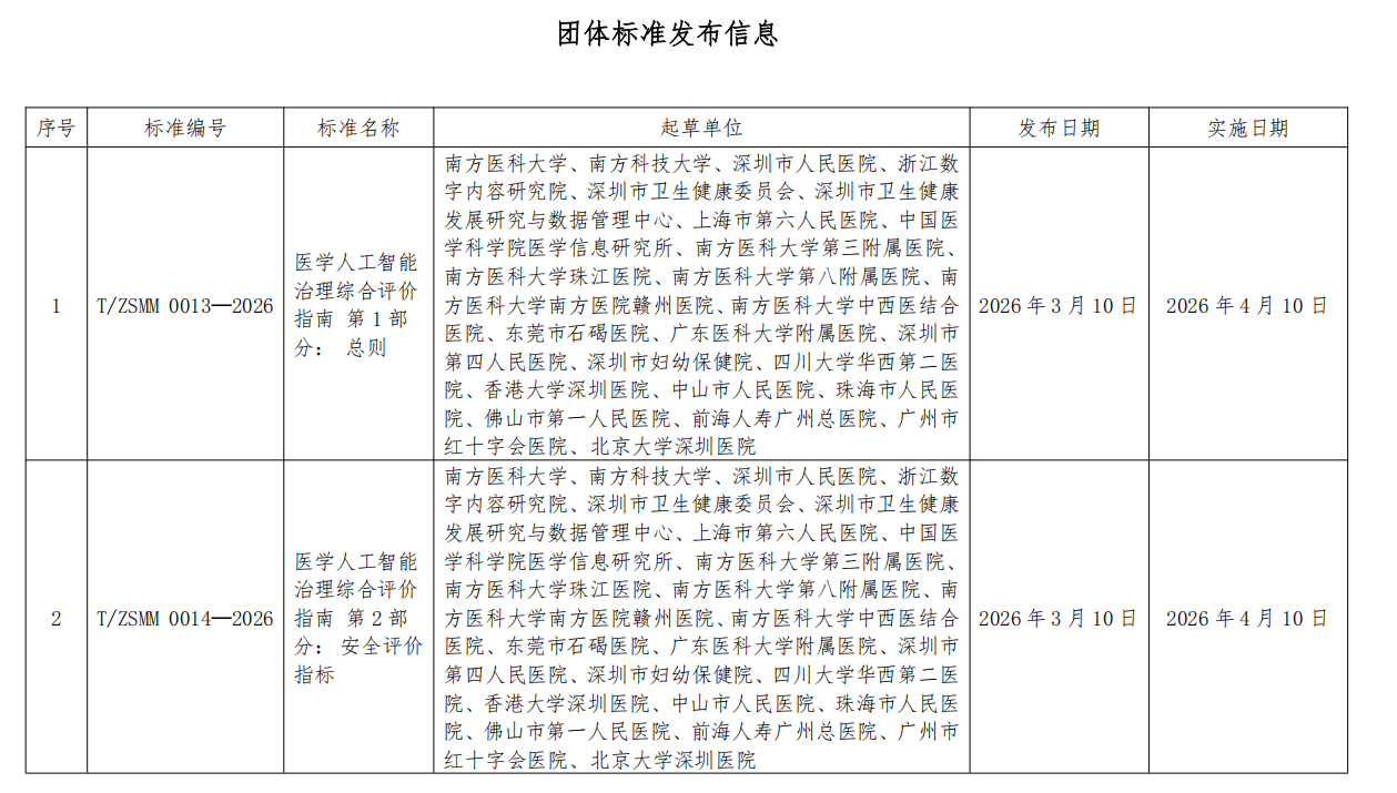
由浙江省数理医学学会归口,南方医科大学申请的《医学人工智能治理综合评价指南 第1部分:总则》、《医学人工智能治理综合评价指南 第2部分:安全评价指标》两项团体标准,根据《中华人民共和国标准化法》,国家市场监督管理总局、国标委、民政部《团体标准管理规定》以及《浙江省数理医学学会团体标准管理办法(2024年4月修订)》(浙数医〔2024〕2号)等有关规定,发布稿在公示期无异议后,经"标委会"主任签名同意,本会常务理事会理事长审批,现批准发布,自2026年3月10日发布,于2026年4月10日正式实施。
以本会文件形式予以发布并公告,发布公告平台为"全国团体标准信息平台"和浙江省数理医学学会网站(http://www.zsmm.org.cn/),以方便用户和消费者查询团体标准信息,为政府部门监督管理提供支撑。
现予公告。
附件:团体标准发布信息

浙江省数理医学学会
2026年3月10日
浙数医【2026】7号-关于发布《医学人工智能治理综合评价指南 第1部分:总则》等两项团体标准的公告.pdf